开往

学习 Git Flow

本文编写于 6 年前,内容可能过时,请注意甄别

安装

使用 Git Flow 需要用到 git flow 命令,Windows 版的 Git 已经自带了这个命令,Linux 以及其他平台需要自行安装。

安装可以参考这个文档: Installation · petervanderdoes/gitflow-avh Wiki ,Ubuntu 直接使用 apt-get 即可:

 $ sudo apt-get install git-flow 

流程

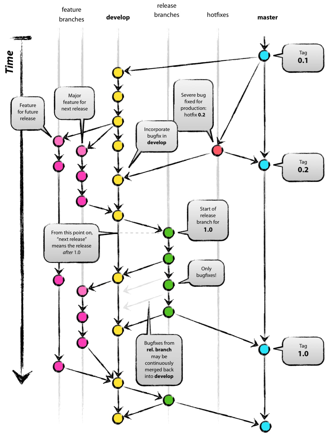
下图是 Git Flow 的流程图,长期存在的分支为 master develop

分支 含义
master 主分支,用来存放最终产品的代码,不能直接在这个分支上进行提交,每次合并代码之后都需要打 Tag
develop 开发分支,用来生成新的功能分支,同时也会合并分支到 release
feature 功能分支,每个功能都用一个分支来开发,开发完成后会合并到开发分支,然后被删除
release 发布分支,用来进行发布前的小修复,完善后会合并到 master 分支
hotfix master 分支中遇到 Bug 时,进行热修复
bugfix release 分支中遇到 Bug 时,进行修复
support 用来支持多个版本,并不常见

Git Flow

图片来自: A successful Git branching model » nvie.com

命令

git flow init

初始化操作,也就是确定分支的名称,一般也不用改,一直回车就行。

 $  git flow init

Which branch should be used for bringing forth production releases?
   - develop
   - master
Branch name for production releases: [master]

Which branch should be used for integration of the "next release"?
   - develop
Branch name for "next release" development: [develop]

How to name your supporting branch prefixes?
Feature branches? [feature/]
Bugfix branches? [bugfix/]
Release branches? [release/]
Hotfix branches? [hotfix/]
Support branches? [support/]
Version tag prefix? []
Hooks and filters directory? [XXX/.git/hooks] 

git flow feature

使用 git flow feature start [name] 命令来创建一个功能分支:

 $ git flow feature start backend-init
Switched to a new branch 'feature/backend-init'

Summary of actions:
- A new branch 'feature/backend-init' was created, based on 'develop'
- You are now on branch 'feature/backend-init'

Now, start committing on your feature. When done, use:

     git flow feature finish backend-init 

之后在这个分支上修改代码之后,进行提交:

 $ git add *
...
$ git commit -m "message..."
... 

完成一次或者多次提交之后,使用命令 git flow feature finish [name] ,可以完成这个功能分支:

 $ git flow feature finish backend-init
Switched to branch 'develop'
Updating 27475fe..7f960db
Fast-forward
 backend/.idea/backend.iml                       |   2 +-
 backend/.idea/encodings.xml                     |   6 ++
 ...
 17 files changed, 265 insertions(+), 10 deletions(-)
 create mode 100644 backend/.idea/encodings.xml
 ...
Deleted branch feature/backend-init (was 7f960db).

Summary of actions:
- The feature branch 'feature/backend-init' was merged into 'develop'
- Feature branch 'feature/backend-init' has been locally deleted
- You are now on branch 'develop' 

执行这个命令之后,功能分支会自动合并到开发分支,然后这个功能分支会被自动删除。

git flow release

使用 git flow release start [name] 命令来创建一个发布分支:

 $ git flow release start v0.0.1
Switched to a new branch 'release/v0.0.1'

Summary of actions:
- A new branch 'release/v0.0.1' was created, based on 'develop'
- You are now on branch 'release/v0.0.1'

Follow-up actions:
- Bump the version number now!
- Start committing last-minute fixes in preparing your release
- When done, run:

     git flow release finish 'v0.0.1' 

在 release 分支上可以进行最后的 Bug 修复,完成后再进行提交,完成发布分支:

 $ git flow release finish 'v0.0.1'
Switched to branch 'master'
Merge made by the 'recursive' strategy.
 first.txt | 1 +
 1 file changed, 1 insertion(+)
 create mode 100644 first.txt
Already on 'master'
hint: Waiting for your editor to close the file...
Switched to branch 'develop'
Already up to date!
Merge made by the 'recursive' strategy.
Deleted branch release/v0.0.1 (was 31fa6c5).

Summary of actions:
- Release branch 'release/v0.0.1' has been merged into 'master'
- The release was tagged 'v0.0.1'
- Release tag 'v0.0.1' has been back-merged into 'develop'
- Release branch 'release/v0.0.1' has been locally deleted
- You are now on branch 'develop' 

可能会弹出来编辑器页面,填写 Tag 的描述信息。

git flow hotfix

热修复,同样有 start finish 两个命令,后面接的是新的版本号。

 $ git flow hotfix start v0.0.2
Switched to a new branch 'hotfix/v0.0.2'

Summary of actions:
- A new branch 'hotfix/v0.0.2' was created, based on 'master'
- You are now on branch 'hotfix/v0.0.2'

Follow-up actions:
- Start committing your hot fixes
- Bump the version number now!
- When done, run:

     git flow hotfix finish 'v0.0.2' 
 git flow hotfix finish 'v0.0.2'
hint: Waiting for your editor to close the file...
Switched to branch 'develop'
Deleted branch hotfix/v0.0.2 (was a6249bc).

Summary of actions:
- Hotfix branch 'hotfix/v0.0.2' has been merged into 'master'
- The hotfix was tagged 'v0.0.2'
- Hotfix branch 'hotfix/v0.0.2' has been locally deleted
- You are now on branch 'develop' 

git flow bugfix

这个和 Hotfix 不一样,后面接的是分支的名字。

 $ git flow bugfix start bug-1
Switched to a new branch 'bugfix/bug-1'

Summary of actions:
- A new branch 'bugfix/bug-1' was created, based on 'develop'
- You are now on branch 'bugfix/bug-1'

Now, start committing on your bugfix. When done, use:

     git flow bugfix finish bug-1 

git flow support

这个命令后面要接两个参数: git flow support start <name> <base> ,第二个参数是基准的 Tag。

 git flow support start support-test v0.0.1
Switched to a new branch 'support/support-test'

Summary of actions:
- A new branch 'support/support-test' was created, based on 'v0.0.1'
- You are now on branch 'support/support-test' 

这个命令只有 start 这一个命令,没有 finish

GitHub Flow

GitHub Flow 和 Git Flow 有些不一样,它只有一个基本分支,就是 master(现在是 main),在创建功能或者 Bug 修复的时候再去新建分支,分支的名字要是有意义的。

建好分支之后,进行 Commit,也就是提交。所有提交都完成之后,需要 Open a Pull Request,创建拉取请求,确定要合并的分支,添加标题和说明。这一步之后并不会直接合并,而是可以进行讨论和修改代码,分支上的更改会自动更新。

处理完成后,进行 Merge pull request,合并拉取请求,这里可以选择三种合并的方式(图片来自 参考#6):

  1. Merge pull request (合并拉请求)

    Merge pull request

  2. Squash and merge(压缩并合并)

    Squash and merge

  3. Rebase and merge(变基并合并)

    简单地说就是把新的分支的提交拼接到 master 分支的最后面(或者说前面,就是最新的一端)

如果有冲突,需要解决冲突再进行合并。合并完成后可以选择删除已经合并的分支。

参考

  1. git-flow 备忘清单
  2. git-flow 的工作流程 | Learn Version Control with Git
  3. what is support command in git flow - Stack Overflow
  4. Understanding the GitHub flow · GitHub Guides
  5. GitHub 流程 - GitHub Docs
  6. 关于拉取请求合并 - GitHub Docs
CC-BY-SA-4.0